The Maintenance Management Service, when enabled, provides Strata Managers with dedicated end-to-end support for their job requests in accordance with our Service Level Agreement (SLA).
The SLA commitment targets ensure a proactive approach to following up on job requests while also removing the workload for managers. This is done through phone calls, emails, and updates within the Portal in order to handle jork requests more efficiently.
Contents
- Summary of the Maintenance Management Workflow Process
- Enable the Maintenance Management Feature
- Request Maintenance Management on a Job
- Opting out of Maintenance Management from a Job request
- Message Managers and Support
- View Maintenance Management Logs
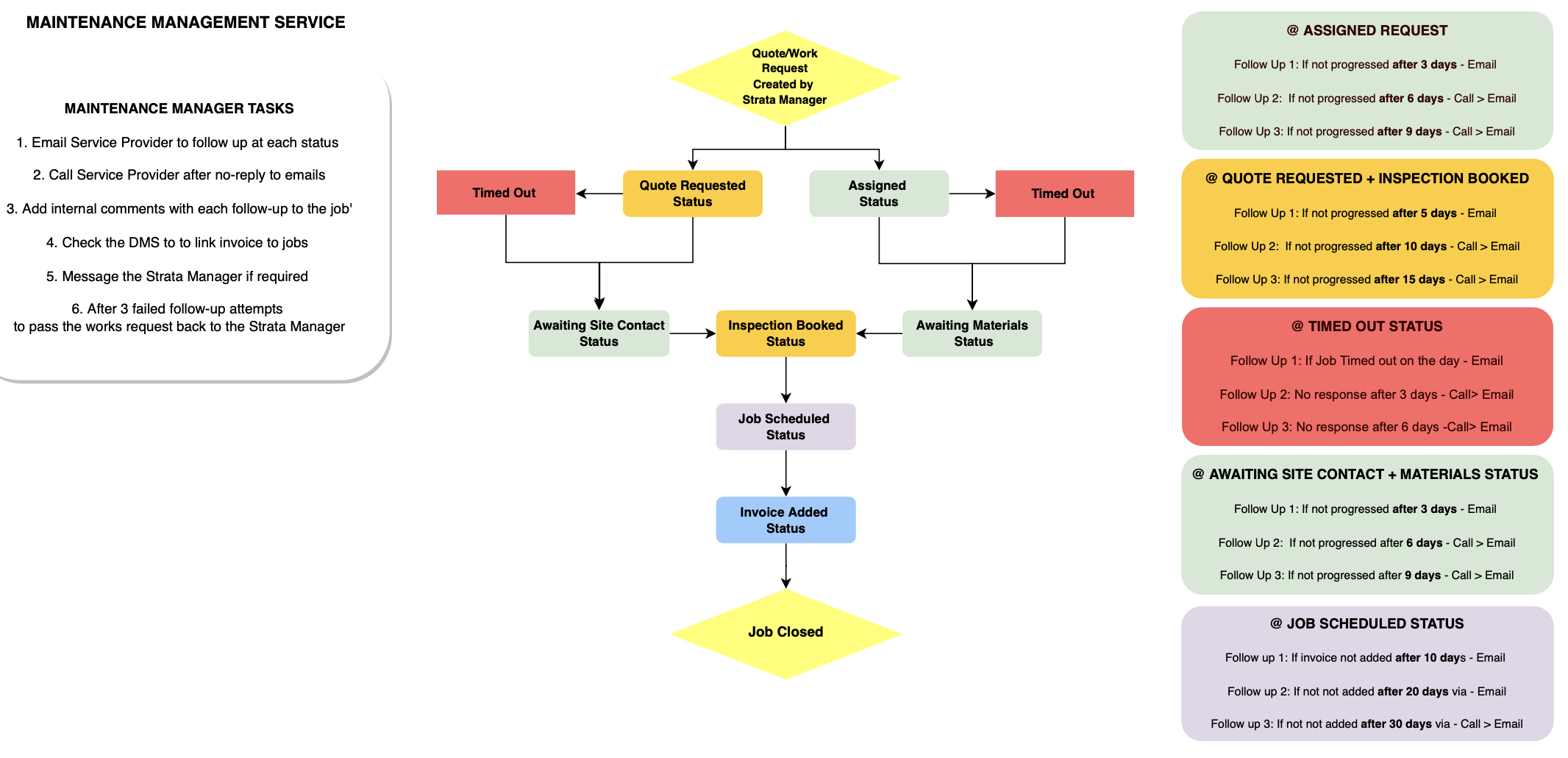
Summary of the Maintenance Management Workflow Process
Benefits
- The Maintenance Management service is all about end-to-end dedicated support on Work and Quote Requests.
- The service is designed to lighten the load for Strata Managers by saving time with follow-ups.
- The service provides additional technical support for Service Providers, especially in transitioning to a new system process.
Pain Point Solved
The Maintenance Management Service follows up with Service Providers by requesting updates for Jobs in line with the time frames outlined in the SLA. These include but are not limited to inspection times, quote submission, and work scheduled dates.
What was the process before this?
Strata Managers would previously have needed to follow up with phone calls and emails to determine if a Service Provider had made progress on the request. These updates would then need to be sent to Owners and any Site Contacts that wanted to be notified of status changes for the Job.
Enabling the Maintenance Management Feature
Organisation Admins will need to enable the Maintenance Management feature before Strata Managers within the Organisation can assign a Maintenance Manager to a Job.
Request Maintenance Management on a Job
Strata Managers can request a Maintenance Manager be assigned to their Jobs.
To assign an individual request to a Maintenance Manager, when creating a job, select 'Require a Virtual Maintenance Manager to see this job' from the Add Trade page.
Or to add a Maintenance Manager after the job has already been assigned to a Service Provider, click the three dots below Add New Request and select EDIT.
Then, select 'Require a Virtual Maintenance Manager to see this job' and click Update.
Once enabled, the request will have the 'Maintenance Management is On' banner.
Note: Some requests may have 2 or 3 purchase orders or quote requests. Strata Managers can enable or disable the Maintenance Management service per request.
Opting out of Maintenance Management from a Job request
Strata Managers can opt out of the Maintenance Management service when creating work requests and after the work request has been issued. Click the three dots below Add Request and select EDIT in the dropdown.
Unselect 'Require a Virtual Maintenance Manager to see this job' and click Update.
The banner will change to 'Maintenance Management is Off'.
Strata Managers will still see the details of the Maintenance Manager assigned to the plan under Issue Details. Only those that request that has the 'Maintenance Management is On' banner will be managed by the Maintenance Managers.
Message Managers and Support
Strata Managers can send a message to Building or Support Managers on the Work Summary page of a Job. Click the three dots on the top right of the page and select 'Message Managers & Support'.
When the 'Messages' window opens, all of the Managers assigned to the Job will be listed. If messages have been sent and received previously, they will also be listed.
If no messages have previously been sent, 'No Message History' will be shown.
Enter a message. Click the Paperclip Icon to attach files and images then click 'Send'.
When the message has been sent, the assigned Managers will receive email and in-app notifications.
View Maintenance Management Log
The Maintenance Management Log provides full transparency of the actions taken by the dedicated Support Managers. The time spent for each update will be displayed to identify the efforts taken by the Maintenance Management team.
1. Go to the Jobs page (Wrench Icon )
2. Select the Job
3. Look for the Maintenance Management Log on the Work Summary page
4. Click the '+' button to open the Maintenance Management Log
View the following details:
- Date and Time of an update
- Type of update, either Internal Notes or Public Reply
- Creator
- Recipient
- Message
- Time Spent
For more information, please see Maintenance Integration with Strata Master
Strata Managers should contact us with any further questions regarding this process.
Comments
0 comments
Please sign in to leave a comment.